top of page
Bender
Proyecto 1: Creación de Bender en 3D

Al empezar un curso en Seeway para iniciarme en el 3D, experimenté con mis primeros proyectos, en este caso la creación de un personaje modelado en cinema 4D.
Creando desde cero el cuerpo y la base, añadiendo texturas e iluminación.
En la siguiente captura se ve el modelado casi finalizado sin iluminaciones ni texturas.

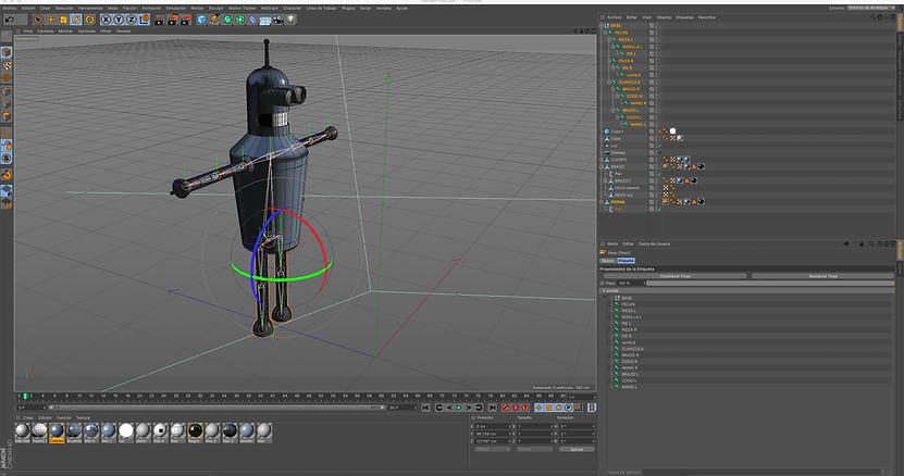
En esta captura se muestra con texturas, y el esqueleto formado para poder animarlo en 3D.

Resultado final


Inspirado en "Bender" de la serie "FUTURAMA"
de Matt Groening, imagen original del personaje.
¡Muchas gracias por tu visita! Puedes ver este proyecto y más en alta calidad
en mi perfil de Behance
No te olvides de seguirme en instagram para estar al día de todos mis próximos proyectos

bottom of page






